市场监管总局关于印发《“十四五”认证认可检验检测发展规划》的通知-国市监认证发〔2022〕69号
国家药监局、国家知识产权局,各省、自治区、直辖市和新疆生产建设兵团市场监管局(厅、委),总局各司局、各直属单位:
《“十四五”认证认可检验检测发展规划》已经2022年7月15日市场监管总局第9次局务会议通过,现印发给你们,请认真贯彻执行。
市场监管总局
2022年7月29日
(此件公开发布)
“十四五”认证认可检验检测发展规划
为统筹推进“十四五”时期认证认可检验检测行业发展,根据《中华人民共和国国民经济和社会发展第十四个五年规划和2035年远景目标纲要》和《“十四五”市场监管现代化规划》,制定本规划。
一、编制背景
(一)“十三五”时期发展成就
“十三五”时期,紧扣认证认可检验检测“传递信任,服务发展”的本质属性,以改革创新为动力,着力完善认证认可检验检测工作体系,不断加强行业治理能力建设,全面提升供给水平,全方位服务经济社会发展,为建设质量强国、实现全面建成小康社会战略目标作出了积极贡献。
—职能地位显著提升。习近平总书记作出“推进质量认证体系建设”的重要论述,为认证认可检验检测工作提供了根本遵循。国务院印发《关于加强质量认证体系建设促进全面质量管理的意见》(国发〔2018〕3号),明确把质量认证作为深化供给侧结构性改革和“放管服”改革的重要抓手,就质量认证体系建设作出全面部署。检验检测认证服务业列入国家战略性新兴产业分类,在国民经济和社会发展中发挥重要作用;认证认可检验检测纳入统一的市场监管体系,国家认证认可监督管理委员会职责划入国家市场监督管理总局并对外保留牌子,行政监管职能进一步强化,我国认证认可检验检测行业进入高质量发展阶段。
—深化改革持续推进。强制性产品认证制度改革不断深化,强制性产品认证目录精简整合为17类103种产品,对其中19种产品实行企业自我声明方式,取消强制性认证检查机构指定,更好发挥“保安全底线”作用;稳步推进认证机构资质审批改革,取消外资认证机构准入前特别管理措施,在全国自贸试验区根据风险等级分别实施告知承诺和优化审批服务;全面深化检验检测机构资质认定改革,整合产品质量检验机构计量认证与检验检测机构资质认定,完善“通用要求+行业特殊要求”模式;优化行政审批程序,全面推行“互联网+”行政审批模式,审批便捷化程度进一步提高;检验检测认证机构市场化改革稳步推进,市场活力有效激发,服务能力、创新能力和市场竞争力显著增强。
—制度体系更加完善。推动《网络安全法》《数据安全法》《密码法》等多部法律写入认证认可检验检测相关条款,组织修订《认证认可条例》,完成《认证机构管理办法》《认可机构监督管理办法》《检验检测机构监督管理办法》等部门规章、规范性文件的制修订工作,组织清理行政规范性文件和技术规范文件,不断强化制度规范;完善工业产品、食品农产品、管理体系、服务等认证制度体系,构建统一的绿色产品认证与标识体系,健全国家网络安全认证制度,建立轨道交通装备、机器人、无人机、北斗基础产品等新领域认证制度,发布电子商务、服务、温室气体审定核查、科研实验室等多项认可制度,推动道路运输、环境、林业等行业建立实施统一的检验检测机构资质认定制度,规范引导“类认证”评价活动,不断优化制度供给。
—服务成效日益彰显。认证认可检验检测服务领域不断拓展,在国民经济和社会发展各领域广泛应用,“传递信任,服务发展”作用日益彰显。严格强制性产品认证管理,加强食品安全、网络安全、公共卫生等领域认证认可检验检测工作,有力保障国家安全和社会公共安全、人身健康安全;健全重点产业认证认可检验检测体系,打造质量管理体系认证升级版,推行高端品质认证,实施内外贸“同线同标同质”工程,有效促进产品和服务质量提升;广泛开展有机、节能、环保、低碳等领域认证认可工作,全面推行统一的绿色产品认证,着力提升机动车检测、环境监测、碳排放审定核查等服务能力,助力脱贫攻坚和绿色发展、生态文明建设成效明显;加强合格评定国际合作互认、技术性贸易措施应对等工作,实施认证认可服务“一带一路”建设愿景与行动,推动贸易便利化程度明显提升。
—行业发展提质升级。认证认可检验检测服务业迅速发展壮大,综合实力显著增强,质量效益不断提升。截至2020年底,全国共有获得批准的认证机构724家,颁发有效认证证书270万张、获证组织80万家;获得资质认定的检验检测机构4.8万家,出具检验检测报告5.9亿份;获得认可的各类合格评定机构12381家,获准使用认可标志的认证证书127.6万张。检验检测认证服务业产值3881亿元,“十三五”期间年均增长15%,成为全球增长最快、最具潜力的检验检测认证服务市场。从业机构的创新能力、服务能力和市场竞争力整体提升,获得高新技术企业认定的从业机构数量比“十二五”末增长1.5倍,规模以上的从业机构业务占比达到85%,涌现出一批具有较强技术、管理和服务优势的机构品牌。
—市场秩序不断规范。着力发挥统一市场监管和综合行政执法体制的职能优势,不断完善“法律规范、行政监管、认可约束、行业自律、社会监督”五位一体的行业治理体系,建立以“双随机、一公开”监管为基本手段、以重点监管为补充、以信用监管为基础的新型监管机制,积极运用互联网、大数据等智慧监管手段,探索推行线上线下一体化监管模式,监管方式和手段不断创新,监管力度和效能显著提升。针对社会上反映强烈的认证检测行业乱象,组织开展认证检测市场集中整治、防疫用品认证活动专项整治等行动,严厉打击虚假认证、出具不实和虚假检测报告、买证卖证、网售假冒检验检测报告等违法违规行为,有力维护认证认可检验检测活动的公信力,认证检测市场秩序明显好转。
—国际影响逐步增强。我国累计加入21个合格评定国际组织,在IEC、ISO、IAF等国际组织担任一系列重要职务,积极参与合格评定国际标准、规则制定,与30多个国家和地区建立合作机制,对外签署15项多边互认协议和123份双边合作互认安排,在《区域全面经济伙伴关系协定》(RCEP)框架下达成合格评定合作互认成果,“一带一路”认证认可合作机制建设取得实质进展,内地与香港、澳门认证认可检验检测合作深度推进,认证认可检验检测促进国际贸易便利化作用日益显现。
(二)“十四五”时期面临的新形势新要求
“十四五”时期,是我国开启全面建设社会主义现代化国家新征程、向第二个百年奋斗目标进军的第一个五年。我国已转向高质量发展阶段,统筹国内国际两个大局,统筹发展和安全,加快建设现代化经济体系,加快构建以国内大循环为主体、国内国际双循环相互促进的新发展格局,推进国家治理体系和治理能力现代化,对认证认可检验检测工作提出了更高要求。《国民经济和社会发展第十四个五年规划和2035年远景目标纲要》在实施制造强国、促进服务业繁荣发展、建设高标准市场体系、促进国际国内双循环、加快绿色转型发展等多个方面,明确了认证认可检验检测发展的目标任务。党中央、国务院作出一系列决策部署,对认证认可检验检测工作提出明确要求。《“十四五”市场监管现代化规划》提出构建现代化市场监管体系,完善国家质量基础设施,在优化营商环境、加强市场秩序综合治理、促进市场循环、服务高质量发展、强化消费者权益保护等多方面,明确认证认可检验检测领域的工作措施。认证认可检验检测工作大有可为,面临难得的发展机遇。
同时,认证认可检验检测工作还存在供给能力不适应需求、社会公信力不足、品牌影响力不强、国际话语权有待提升等问题,必须按照立足新发展阶段、贯彻新发展理念、构建新发展格局、推动高质量发展的要求,着力补短板、强弱项、固优势、促提升,推动认证认可检验检测走高质量发展之路,为经济社会高质量发展提供有力支撑。
二、总体要求
(一)指导思想
以习近平新时代中国特色社会主义思想为指导,全面贯彻党的十九大和十九届历次全会精神,立足新发展阶段、贯彻新发展理念、构建新发展格局,以推动高质量发展为主题,以深化供给侧结构性改革为主线,以满足人民日益增长的美好生活需要为根本目的,以改革创新为根本动力,树立“大市场、大质量、大监管”的理念,聚焦“市场化、国际化、专业化、集约化、规范化”的发展目标,着力深化改革,强化系统监管,优化服务供给,充分发挥认证认可检验检测作为质量管理“体检证”、市场经济“信用证”、国际贸易“通行证”的积极作用,为建设现代化市场监管体系,实现国家“十四五”发展目标作出新贡献。
(二)基本原则
1.坚持党的领导,凸显人民为本
突出政治导向,加强党对认证认可检验检测工作的领导,全面贯彻党中央、国务院决策部署,坚持以人民为中心的发展思想,把满足人民群众对美好生活需要作为根本目的,把解决人民群众的切身问题作为工作着力点,以实际行动践行认证认可检验检测“传递信任,服务发展”的本质属性,增强人民群众的获得感。
2.坚持系统观念,深化改革创新
突出问题导向,以深化改革破解发展中的深层次矛盾和问题,从更大范围、更深层次全面推进“放管服”改革,着力推进市场准入、制度实施、监督管理、国际合作等重点领域改革,增强改革的整体性、系统性、协同性,努力营造市场化、法治化、国际化营商环境,进一步激发市场活力。
3.坚持市场主导,提升供给能力
突出需求导向,以市场需求引导服务供给能力提升,以服务供给能力提升激发市场需求,形成需求牵引供给、供给创造需求的更高水平动态平衡,扩大认证认可检验检测的高质量供给,服务经济社会高质量发展。
4.坚持统筹兼顾,服务发展大局
突出目标导向,聚焦“十四五”时期经济社会发展目标,全面提升认证认可检验检测服务构建新发展格局的能力水平。围绕促进国内国际双循环,推动认证认可检验检测“引进来”“走出去”相结合;围绕统筹发展和安全,坚持“保安全底线”“拉质量高线”相结合。
5.坚持多元共治,维护社会公信
突出结果导向,充分发挥统一市场监管体制的综合效能,完善“法律规范,行政监管,认可约束,行业自律,社会监督”相结合的多元共治体系,强化系统监管和综合治理,构建认证认可检验检测活动全过程追溯机制,坚决维护认证认可检验检测工作的公信力和有效性。
(三)发展目标
围绕“市场化、国际化、专业化、集约化、规范化”发展要求,加快构建统一管理、共同实施、权威公信、通用互认的认证认可检验检测体系,更好服务经济社会高质量发展,努力实现以下主要目标。
1.市场化改革取得新进展,市场活力有效激发。认证机构资质审批、检验检测机构资质认定、认证人员管理、强制性产品认证等领域改革全面深化,检验检测认证要素市场化配置机制更加健全,认证认可检验检测机构的第三方属性更加鲜明,市场活力和市场竞争力持续提升。
2.国际化发展实现新突破,国际影响显著提升。遵循国际通行规则,不断完善国际化与中国化相结合的合格评定体系,我国参与合格评定国际标准及规则制定取得新的突破,在国际合格评定活动中的参与度和话语权持续提升;与主要贸易伙伴建立常态化双边合作机制,与主要合格评定国际组织建立深度参与机制,多双边合作互认安排覆盖范围更加广泛,“一带一路”认证认可合作机制取得实质性成果,我国认证认可制度的国际互认度明显提升,合格评定机构的国际化业务显著拓展,形成一批具有国际影响力的制度品牌和机构品牌。
3.专业化提升达到新水平,服务供给不断优化。认证认可检验检测行业创新、管理、服务能力和综合实力整体提升,从业机构及人员队伍能力素质不断优化,创新研发投入及产出比重逐步提高,新领域认证认可制度和检验检测服务供给持续增加,合格评定关键核心技术攻关成果应用取得良好效益,国家安全、战略产业等关键领域认证认可检验检测技术实现安全可控,检验检测仪器设备“卡脖子”问题得到有效解决,合格评定领域数字化应用水平逐步提升。
4.集约化整合形成新格局,行业结构趋于优化。检验检测认证行业“小散弱”现象得到明显改观,检验检测认证服务业结构布局更加合理;大型机构综合实力显著增强,龙头带动作用有效发挥;中小型机构专业化能力明显提升,形成一批“专精特新”机构;检验检测认证公共服务平台和检验检测高技术服务业集聚区建设取得新进展,辐射带动效应更加显现。
5.规范化发展呈现新面貌,行业治理明显加强。“法律规范、行政监管、认可约束、行业自律、社会监督”相结合的监管体系更加完备;全面建立以“双随机、一公开”监管为基本手段、以重点监管为补充、以信用监管为基础的新型监管机制,“互联网+监管”模式全面运行,形成多部门联合监管、多种监管手段相互融合、监管机制方法不断创新的系统监管和协同监管格局;检验检测认证领域监管整治成效持续深化,不发生区域性、系统性、行业性风险,认证认可检验检测工作有效性和公信力持续提升。

三、发展任务
(一)全方位服务高质量发展
贯彻创新、协调、绿色、开放、共享的新发展理念,深入推进质量强国建设,大力开展质量提升行动,全面提升认证认可检验检测服务供给水平,推动质量变革、动力变革、效率变革,促进质量提升和产业升级,助推经济社会高质量发展。
1.服务制造强国、质量强国建设
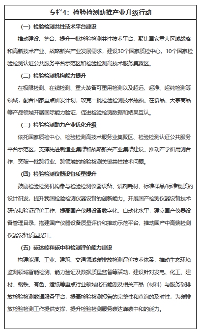
(1)促进产业基础能力提升。围绕推进工业强基,强化基础原材料、基础零部件、基础工艺、基础设施的认证认可检验检测支撑能力,支撑实施产业基础再造工程。推进钢铁、有色、石化、轻工、纺织、建材等基础原材料产业领域的检验检测认证能力提升,支持科研院所、骨干企业、从业机构组建检验检测认证创新联盟,加强重点基础材料和新材料检验检测技术攻关,建立具有较高行业影响力的认证制度,促进基础原材料产业结构调整升级;完善基础零部件产品认证制度,强化认证一致性保障能力,提升电子元器件认证的国际互认度,推动北斗基础产品认证的拓展应用,促进基础零部件、元器件质量提升;围绕基础工艺改造升级,协同推动相关产业领域合格评定方案优化完善,提升企业质量诊断、改进、验证等能力;建立健全物联网、工业互联网、车联网等领域认证制度和检验检测体系,强化新一代信息基础设施建设的支撑保障能力。
(2)推动产业链供应链现代化。健全覆盖产业链供应链全过程的质量认证和检验检测体系,促进产业链供应链安全畅通和优化升级。运用国际先进质量标准和方法,在航空、铁路、城市轨道交通、汽车、建筑、医药、信息、环保等重点产业,探索建立适合行业特点的质量认证制度,推动质量管理向全供应链、全产业链、产品全生命周期延伸;推行供应链安全管理体系、业务连续性管理体系、合规管理体系等新型管理体系认证,提升供应链管理水平;优化检验检测认证服务模式和产业布局,为产业链供应链上下游提供一体化服务,鼓励产业链供应链头部企业、集群企业引导采信,降低市场采购成本,提升产业链供应链运行效率。
(3)支撑制造业优化升级。实施“重点产业质量认证提升行动”,深入开展“质量管理体系认证升级活动”,引导各类企业提升质量管理水平,鼓励认证机构研发高于行业通用标准的高端品质认证,大力开展轨道交通、智能装备、无人机、机器人、智能家电、车联网产品等认证,探索开展新型储能、物联网、区块链、隐私计算等认证,助推制造业提质升级。实施“检验检测助推产业升级行动”,提升重点行业检验检测技术支撑能力,依托战略性新兴产业、制造业产业集群布局建设专业化检验检测平台,突破一批基础性、公益性和产业共性技术瓶颈,支撑企业创新发展和产业转型升级。
(4)助力服务业高质量发展。加快构建服务业认证认可体系,开展服务认证示范活动,促进服务业标准化、品牌化建设,提高服务品质和服务效率。在生产性服务业领域,积极推动工程建设、数字设计、物流运输、节能环保服务、绿色数据中心等服务认证,加强重大交通基础设施、城市轨道交通运行维护、邮政快递包装、智能化物流装备等检验检测能力建设,促进服务型制造等新业态发展,推动生产性服务业向专业化和价值链高端延伸;在生活性服务业领域,广泛开展健康、教育、体育、养老、金融、商品售后、电子商务等服务认证,提升生活服务品质,推动生活性服务业向高品质和多样化升级。
2.畅通国内国际双循环
(1)促进全国统一大市场建设。围绕建设高效规范、公平竞争、充分开放的全国统一大市场,加快构建统一管理、共同实施、权威公信、通用互认的认证认可检验检测体系,完善市场信用机制,推动消除区域性市场壁垒,促进要素资源市场化配置。贯彻落实党中央、国务院关于汽车、电子电器等行业市场准入和流通管理全流程改革的决策部署,推进行业准入制度改革,取消重复评价项目,降低市场交易成本;清理涉及认证认可检验检测的行政许可和行业评价制度,推动面向社会的第三方技术评价活动遵循通用准则和标准,逐步向国家统一的认证制度转变,在已建立国家统一认证制度的领域,不再设立类似的合格评定项目。
(2)促进区域协调发展。鼓励各地出台加强认证认可检验检测工作的政策措施,指导建立区域联动机制,推动认证认可检验检测资源共享、平台共用、结果互认、监管互助,支持长三角、珠三角、京津冀、成渝等城市群检验检测认证服务一体化发展,促进区域要素流通和市场畅通;落实CEPA协议和粤港澳大湾区发展战略,推动大湾区检验检测认证服务深度合作,探索开展“湾区认证”,打造具有国际影响力的高端认证品牌,实现“一次认证,三地通行”;落实认证认可检验检测援藏援疆、支持老区振兴发展的工作措施,支持开展有机产品、棉花等产品认证和国家质检中心建设;规范引导各地运用认证手段培育区域质量品牌,提升区域经济竞争力。
(3)促进内外贸一体化发展。促进内外贸认证认可相衔接,推动完善内外贸一体化调控体系。鼓励第三方检测认证机构国际化发展,为内外贸提供合格评定一体化服务。健全内外一体、上下贯通、部门协作、供需对接的“同线同标同质”(以下简称“三同”)推广实施机制,支持企业发展“三同”产品,扩大“三同”产品适用范围至一般消费品、工业品领域,精准对接消费需求。完善“三同”产品公共信息服务平台,鼓励认证从业机构开展质量评价和技术帮扶,维护“三同”产品的高端质量品牌信誉。强化跨境电商质量认证和检验检测技术服务,提升进口商品及出口转内销商品质量安全水平。
3.助力乡村振兴
(1)创新合格评定服务乡村振兴工作模式。加强质量认证和检验检测服务乡村振兴的路径研究,开展质量认证服务乡村振兴战略工作,探索以质量认证为手段建立“高标准市场+高质量产区”的联动模式,对标高端市场需求,通过认证评价方式培育“圳品”“丽水山耕”等区域高端质量品牌,健全优质农副产品产销对接机制,推动乡村振兴高质量发展。鼓励质量认证和检验检测服务下乡,为农业产业园区、农业生产经营企业、农业互助合作社和农户提供精准服务,强化乡村振兴的技术支撑。
(2)促进农产品供给质量提升。强化质量认证和检验检测服务供给,完善“从田间到餐桌”全过程的食品农产品认证及检验检测体系。鼓励农产品产销企业与农民专业合作社开展绿色食品、有机产品以及危害分析与关键控制点(HACCP)、良好农业规范(GAP)等食品农产品认证,提升农产品质量和附加值,支持绿色农产品基地、生态农场、现代农业产业园区建设;加强市、县农产品检验检测机构能力建设,重点提升食品安全、禽畜疫病等检测能力。
(3)推动乡村产业发展壮大。构建覆盖生产、加工、仓储、运输、配送、保鲜等环节的质量认证和检验检测体系,服务乡村产业现代化发展。针对品质、风味、绿色等属性推行“产品+服务”并重的认证模式,积极开展有机产品、富硒产品等特色农产品认证和乡村旅游、休闲农业、民宿服务、农耕文化体验、健康养老等服务认证,强化农业农村检验检测服务能力支撑,重点加强种子、农资、农用机械、冷链物流等检验检测能力建设,支持乡村发展农技服务、冷链物流、连锁配送等现代服务业态,延伸乡村产业链,推进乡村产业融合发展。
(4)助力美丽乡村建设。落实“绿水青山就是金山银山”理念,完善乡村基础设施、公共服务、人居环境等领域质量认证和检验检测技术服务,探索建立美丽乡村第三方评价体系。强化土壤、空气、水环境等检验检测能力建设,服务农业面源污染防治,优化乡村宜业宜居环境。
4.支撑绿色转型发展
(1)增加绿色产品供给。加快推行统一的绿色产品认证和标识体系,有序推进“涉绿”评价制度整合,将更多生态环境影响大、消费需求旺、产业关联性强、社会关注度高、国际贸易量大的产品纳入绿色产品认证目录,探索将对新污染物管控的要求纳入绿色产品认证制度。完善绿色产品认证采信推广机制,推动健全政府绿色采购制度,鼓励社会优先采购获得认证的绿色产品,增加绿色产品供给。加快绿色产品评价技术创新研发,培育一批绿色产品专业服务机构,健全绿色产品技术支撑体系。
(2)助力污染防治攻坚战。以高排放高污染领域为重点,研究开展清洁生产评价认证,切实规范环保处理设施装备相关产品认证活动;深化道路运输安全专项治理,严格机动车排放等项目的认证要求,打击违规改装道路运输车辆的强制性产品认证领域违法行为;完善生态环境监测机构资质认定制度,健全对生态环境监测机构的“双随机”抽查机制,建立生态环境监测机构名录库和检查人员名录库,促进生态环境监测工作健康发展;开展部门联合监管执法,严厉打击生态环境监测机构、机动车排放检验机构检测数据弄虚作假等违法犯罪行为。
(3)服务“双碳”目标。加快构建碳领域合格评定体系,以电力、化工、建材、钢铁、有色、造纸、汽车等行业为重点,研究制定全过程、全生命周期的合格评定解决方案,加强碳排放合格评定能力建设,完善碳排放审定核查机构认可制度,统筹推进碳领域产品、过程、体系、服务认证和审定核查、检验检测等多种合格评定工具的协同应用和创新发展。健全森林认证等生态系统碳汇认证制度,规范开展碳足迹、碳标签等认证服务;完善温室气体排放核查相关标准,加强碳核查认证认可关键技术攻关,加强对温室气体自愿减排审定与核查机构和活动的管理,加快建设碳排放核查检测技术实验室。
(4)完善能源与自然资源领域合格评定体系。大力推进风电、光伏发电、生物质能、核电、海洋能等装备安全认证和性能认证,完善新能源认证制度,开展新能源汽车动力电池梯次利用产品认证,提高动力电池余能检测技术水平,加强燃油、天然气、氢能、充电桩、新型储能设施等领域检验检测能力建设,促进能源安全高效利用和转型发展;推动认证认可检验检测在自然资源领域的应用,健全林草、国土、海洋、地质矿产等自然资源认证评价和检验检测技术规范,完善林草可持续经营认证体系,拓展自然资源调查监测、卫星遥感等技术支撑能力,促进自然资源保护和集约利用。
5.服务“平安中国”“健康中国”建设
(1)强化产品质量安全保障。充分发挥强制性产品认证保安全底线的作用,对关系人身健康、安全、环保的产品实施强制性认证(CCC认证),根据风险等级实行认证产品目录动态管理;加强产品质量安全检验检测能力建设,重点夯实市县一级地方、西部地区和产业集聚区的检验检测技术机构,有效支撑产品质量监督抽查等市场监管和行政执法;对CCC认证、机动车检验、生态环境监测、医疗器械检验等高风险领域实施重点监管,加强监督检查,依法严厉打击未获认证出厂、销售、进口或在其他经营活动中使用CCC目录内产品、伪造冒用认证标志、虚假认证、无资质检测和出具虚假检测报告等违法行为;开展检验检测认证公益服务机制研究,为维护消费者权益提供有效的技术支撑。
(2)强化食品安全保障。落实“四个最严”要求,构建从农田到餐桌的食品农产品认证和检验检测体系,提升食品安全保障能力。鼓励食品生产经营企业获得认证,强化认证机构对通过良好生产规范、危害分析与关键控制点管理体系等认证的食品生产经营企业的认证评价和证后监督,持续提高食品安全管理水平。统筹推进全国食品检验检测能力建设,强化食品检验检测机构监管。
(3)强化网络安全保障。完善网络信息安全认证认可检验检测体系,建立健全覆盖信息技术产品、系统、服务、管理体系和人员的网络安全认证认可制度,加强检验检测能力建设,提升网络安全保障能力,服务网络强国和数字中国建设。开展个人信息保护认证、移动互联网应用程序(APP)安全认证、数据安全管理认证、商用密码产品认证、金融科技产品认证等工作,强化个人信息和数据安全保护;加强网络安全认证技术能力建设,推动实施信息安全保障从业人员认证,完善网络安全检验检测机构资质认定评价规范;完善网络信息安全认证采信机制,促进跨行业共享和采信认证结果,促进网络信息产业和市场体系健康有序发展。
(4)强化卫生健康服务保障。加快构建公共卫生领域认证认可检验检测体系,提升公共卫生服务供给。规范开展医疗机构管理体系认证,提升医疗机构服务质量;推进防疫用品质量认证工作,加强无障碍环境质量认证体系建设,积极开展健康服务、养老服务认证,助力全民健康和养老助残;加快中医药检测认证体系建设,研究建立道地中药材、中药饮品等自主创新的认证制度,促进中医药高质量发展;健全重大突发公共卫生事件检验检测应急响应机制,为疫情防控等重大紧急需求开通检验检测能力许可“应急通道”,加强相关检验检测机构能力验证,提升检验检测保障能力。

(二)加快实现行业做强做优
按照高质量发展的要求,加强认证认可检验检测行业建设,完善发展环境,优化行业布局,提高行业服务能力、服务水平和服务质量,建立与现代产业体系紧密衔接和融合发展的认证认可检验检测服务体系。
1.优化行业发展环境
(1)深化市场准入制度改革。全面深化认证机构资质审批、强制性产品认证实施机构指定、检验检测机构资质认定等认证检测市场准入制度改革,激发市场活力。全面实施认证机构资质审批改革,根据风险程度分别实行告知承诺、优化审批服务相结合的分类审批,健全认证机构资质持续符合性核查机制;完善强制性产品认证实施机构指定方式,扩大强制性产品认证指定机构数量,加快形成指定机构供给与市场需求的动态平衡;全面推行检验检测机构资质认定告知承诺制度,进一步压缩资质认定许可和评审时限,精简优化许可、评审程序和内容。完善认证机构资质审批和检验检测机构资质认定网上审批系统,全面推行网上办理,提高审批便捷度。
(2)培育壮大各类从业主体。构建统一开放、竞争有序、充满活力的检验检测认证市场体系,营造各类所有制市场主体一视同仁、公平竞争的市场环境。坚持公正独立的第三方属性,积极推进检验检测认证机构的市场化改革,建立健全适应市场竞争的业务管理模式,激发市场活力;支持民营机构做强做大,鼓励非公有资本参与国有机构改制重组、增资扩股和经营管理,提升竞争能力;鼓励外资机构进入国内检验检测认证市场,积极引入国外先进合格评定标准、技术和服务,全面落实国民待遇。
(3)完善认证从业人员管理制度。取消对认证人员的执业资格强制注册要求,建立认证从业人员认证制度。构建认证人员能力评价及信用评价体系,制定科学合理的人员技术能力要求和职业道德规范,促进能力素质持续提升,形成适应行业高质量发展需求的认证从业人员供给机制。加强对认证机构开展认证人员能力评价及使用管理活动的行政监管和认可监督,落实认证机构对认证人员评价管理的主体责任。
(4)健全认证认可检验检测采信机制。推动国家法律法规、部门规章和产业政策建立采信制度,健全政府、行业、社会等多层面的采信机制,推动在市场采购、行业管理、行政监管、社会治理等领域广泛采信认证认可检验检测结果。促进公平采信,打破部门垄断和行业壁垒,实现认证认可检验检测结果的互认通用。
(5)加强政策引导和行业服务。全面贯彻落实党中央、国务院关于促进认证认可检验检测发展的决策部署,推动各地方、各部门出台具体政策措施,研究制定国家产业发展政策在认证认可检验检测领域的细化落实措施,加大政策引导和支持力度;强化公平竞争审查,推动招投标、政府采购、政府购买服务等领域取消涉及认证认可检验检测的歧视性要求,打破部门垄断和行业壁垒;完善认证认可检验检测统计调查制度,开展行业高质量发展测算指标研究,规范发布统计数据和评价指标,提升行业发展指引功能;强化行业协会的服务功能,提升行业协调、权益保护、技术交流、人员培训等作用。
2.提升专业服务能力
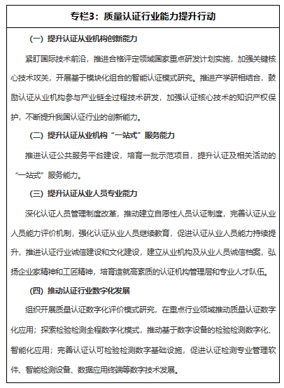
(1)促进质量认证和检验检测一体化发展。鼓励从业机构通过业务合作、资产重组和收购兼并等手段,拓展检验检测认证业务领域,弥补资质能力短板,延伸合格评定服务链,形成复合型、一体化的合格评定能力;鼓励从业机构针对用户需求,研发一体化合格评定解决方案,提升综合服务能力;鼓励认证机构在具备相应能力的前提下,拓展关联性强的产品、体系、服务等多元化认证业务;鼓励专业能力强、市场信誉好的检验检测机构,申请取得相同领域的认证资质;鼓励检验检测认证公共服务平台和检验检测认证联盟发挥整合功能,优化资源配置,开展协同服务。
(2)提升检验检测认证机构专业能力和品牌形象。强化政策激励引导,推动符合条件的检验检测认证机构获得高新技术企业认定,完善检验检测认证行业品牌培育、发展、激励、保护政策和机制,营造良好的品牌成长环境,提升检验检测认证行业的品牌形象;鼓励检验检测认证机构通过认可机构的认可,提升专业能力,增进各方信任;支持大型机构发展综合型一体化服务,实施行业“领跑者”计划,培育一批行业头部企业,打造国际知名品牌;支持中小型机构走“专精特新”发展道路,培育一批“单项冠军”“隐形冠军”,提升专业化服务能力,形成特色品牌优势。
(3)优化国家质检中心布局。加强对国家质检中心的规划、建设和管理,完善退出机制,优先支持建设一批服务高新技术产业、战略性新兴产业发展的国家质检中心;支持国家质检中心参与国家重点实验室、国家制造业创新中心、国家产业技术创新中心和国家技术创新中心等建设,承担首台套重大技术装备检测评定、仪器设备研制、能力验证牵头组织等工作,充分发挥国家质检中心的技术引领支撑作用。
(4)推动国家质量基础设施融合发展。构建统筹协调、协同高效、系统完备的国家质量基础设施融合发展体系,推动认证认可检验检测与计量、标准(含标准样品)、质量管理等要素协调互动、协同创新、融合发展,积极开展质量基础设施集成服务基地建设,支持质量基础设施服务平台及机构提供合格评定服务,强化认可在质量基础设施体系中的权威评价作用,强化质量认证、检验检测推动其他质量基础设施要素广泛应用和持续改进的积极作用,促进国家质量基础设施互联互通和高质量发展。
3.推动合格评定数字化发展
(1)创新数字化评价模式。组织开展合格评定数字化评价模式研究及应用,运用大数据、区块链、人工智能等现代信息技术,推动合格评定数字化应用。开展基于工业互联网和智能制造的数字化认证模式及其关键技术的研究与应用,建立健全质量认证领域数字化评价规则和技术规范,逐步推广数字证书;探索检验检测全程数字化模式,推动基于数字设备的检验检测数字化、智能化应用;推动合格评定数字化评价向产业链供应链全过程、产品全生命周期延伸,提升数字化评价能力。
(2)推动行业数字化发展。适应产业数字化发展要求,推动认证认可检验检测行业数字化管理,完善认证认可检验检测数字基础设施,促进认证检测专业管理软件、智能检测设备、数据应用终端等数字技术发展,通过数字科技赋能,全面提升行业管理水平和发展质量效益。


(三)大力提升行业治理能力
构建“法律规范、行政监管、认可约束、行业自律、社会监督”的多元共治格局,健全以“双随机、一公开”监管为基本手段、以重点监管为补充、以信用监管为基础的新型监管机制,以智慧监管为依托,全面加强认证认可检验检测监管能力建设,促进认证认可检验检测市场规范有序和行业长期健康发展。
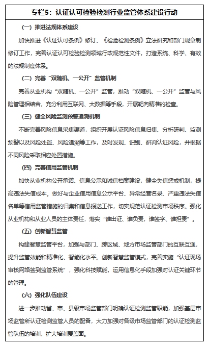
1.完善事前事中事后相结合的监管制度
(1)加强认证机构资质符合性监管。适应认证机构资质审批改革新要求,在放宽准入限制、提高审批效率的同时,完善认证机构资质符合性核查机制,重点加强对以告知承诺方式获得资质机构和新批准设立机构的核查,对资质能力不能持续符合要求的机构及时撤销资质,对经营异常机构加强风险警示和信用惩戒。完善对境外机构在中国境内开展合格评定活动的管理制度。
(2)实施日常和专项监督相结合的监管制度。采用现场检查、档案检查、获证组织查验、获证产品抽查等方式,对从业机构的检验检测认证活动、结果开展日常监督检查。加强对质量事故、投诉举报、风险监测等情况的研判,适时开展有针对性的专项监督检查。依法公开监督检查结果,追究违法从业机构及从业人员的法律责任。完善认证有效性抽查以及国家监督抽查中涉及认证产品的质量分析和风险预警工作机制,督促认证机构采取对问题产品的撤销、暂停认证证书等后处理措施,倒逼获证企业强化质量追溯。
(3)完善检验检测机构能力验证制度。及时发现相关检验检测机构在管理和技术上存在的问题并督促整改,持续提升我国检验检测机构技术能力和人员水平。完善检验检测机构能力验证数据库和平台建设,对能力验证的数据和结果进行深入统计分析,提出电子电器、食品环境、建材纺织、大宗原材料等各领域检验检测机构技术能力白皮书和能力提升路线。
2.健全多方协同的综合监管工作机制
(1)强化协同监管。建立健全跨部门、跨区域执法联动响应和协作机制,实现监管信息互通、违法线索互联、执法行动互助。推动各相关行政管理部门在强制性认证产品准入管理、环境监测、机动车安检等领域开展联合监管、联合惩戒;发挥市场监管综合执法效能,强化认证检测监管和信用监管、执法稽查、反垄断执法、反不正当竞争、网络监管、广告监管等监管手段协同发力,对全局性、跨区域案件线索组织市场监系统联合办案;畅通行纪衔接,健全信息沟通、线索移送、措施配合、成果共享等工作机制,对涉纪案件线索按规定移交纪检监察部门。
(2)强化认可约束。优化认可制度顶层设计,更好适应各行业合格评定活动发展新趋势,为合格评定机构及相关方提供更多满足需求的能力证实服务。聚焦国家重大战略,着力提升节能减排、食品安全、网络安全、安全生产等领域认可技术支撑水平。加强以风险评估为基础的认可专项监督,不断强化认可约束作用。充分发挥认可的国际互认优势,促进检验检测认证能力建设和结果采信。
(3)强化行业自律。引导从业机构和从业人员自觉遵守《认证认可条例》以及合格评定基本规范,鼓励以同行评议的方式开展行业自律。强化行业协会组织的自律管理功能,建立健全机构自律行为规范和职业道德准则,探索建立“吹哨人”、内部举报人等制度,鼓励引导同业监督,规范从业机构及人员行为,维护认证认可检验检测行业的信誉。
(4)强化社会监督。完善全国认证认可信息公共服务平台、检验检测机构资质认定信息查询系统、检验检测报告编号查询系统等信息共享平台,畅通申诉投诉举报渠道,加强行风调查评议,鼓励社会公众对从业机构进行信息查询和行为监督,重视发挥新闻舆论监督作用,鼓励新闻媒体和网络平台曝光问题线索和违法案件,提升舆论监督和行政执法的协同效果。
3.健全多措并举的系统监管方式
(1)全面实施“双随机、一公开”监管。一是坚持“双随机、一公开”监管与分类管理相结合。不断优化完善从业机构名录库、监管人员名录库。通过大数据分析,对不同风险等级和信用水平的从业机构实施科学分类。在随机抽取检查对象时,针对不同类别的从业机构采取差异化监管措施,合理设定抽查比例。对风险等级高、信用水平低的从业机构加大抽查力度。二是坚持统一部署与分级实施相结合。总局加强对整体检查工作的统筹协调,统一抽取被检查对象,统一制定检查作业指导书、检查表格,统一检查尺度,提升检查工作规范性。充分发挥总局与地方市场监管部门的分级管理效能,检查任务由总局和地方市场监管部门分级实施,形成监管合力。三是创新监管手段,强化大数据应用。充分运用信息化手段,利用多维度的大数据分析找准检查的切入点,提升监管的靶向精准性,提高监管效能。
(2)加强风险监测预警。完善认证认可检验检测活动全过程追溯、风险监测预警机制,组织开展认证认可检验检测风险信息归集、分析研判、风险监测预警以及风险处置、风险追溯等工作。开展风险技术指标体系研究,完善风险监测指标体系;健全质量分析和舆情监测机制,拓展风险信息采集渠道,加强风险研判和信息共享;完善应急处置预案,做好风险应急处置和后处理等工作;加强行业监测大数据平台建设,在重点领域开展专项监测分析;健全廉洁风险防控“两单一图”,加强资质许可、技术评审、行政监管等工作的廉洁风险防控。
(3)强化监督惩戒。落实“谁出证、谁负责,谁签字、谁担责”,建立出证人对检验检测认证结果负总责制度,严格落实从业机构对检验检测认证结果的主体责任。压实从业机构承担政府部门委托任务的履约责任,严肃查处相关机构及人员在承担产品质量监督抽查、风险监测等任务中出现的数据、结果失实、造假行为。
(4)完善信用监管。加强信用信息的归集和共享,建立与企业信用信息公示平台、异常经营名录、严重违法失信名单等信用监管信息平台相衔接的工作机制,建立从业机构及从业人员的诚信档案;严格实施失信惩戒,研究建立检验检测认证领域严重违法失信主体联合惩戒机制,依法对严重失信的检验检测认证从业机构、从业人员、获证组织实施联合惩戒,提高违法失信成本;建立信用修复制度,符合修复条件的按规定及时移出失信名单;健全行业信用评估机制,探索开展检验检测认证行业信用评级和第三方评估,推动形成“失信惩戒、守信激励”的长效机制。
(5)创新智慧监管。构建覆盖认证认可检验检测活动全过程的智慧监管平台,加强大数据中心和信息管理系统建设,实现数据信息实时采集、精准分析和深度应用。构建质量认证全过程信息共享平台,实时采集认证活动过程信息,打通认证实施与认证监管的信息瓶颈;完善认证现场审核网络签到监管系统,实现认证监管线上线下一体化;依托国家级检验检测机构,建设一批重点行业检验检测数据中心;完善信息共享和联网核查机制,加大认证认可检验检测信息对接电商平台、监管部门的联网核查力度。

(四)切实提高国际合作水平
把握对外开放新形势,深入参与全球质量治理,推动认证认可检验检测行业国际化发展,提升我国认证认可检验检测的国际影响力和话语权,在构建国际合作开放新格局、推动高水平对外开放中发挥更加积极的作用。
1.全方位深化国际合作互认
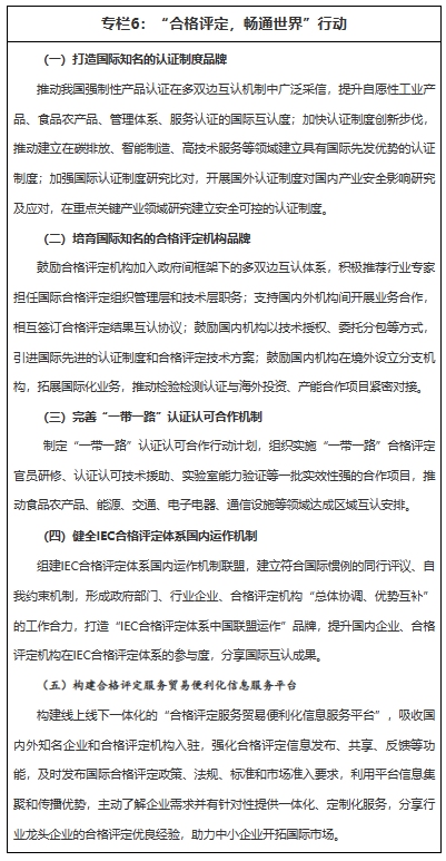
(1)积极推动国际合格评定组织建设。扩大我国在国际合格评定组织中的参与度和影响力,做好国际组织推荐任职工作,推动我国更多合格评定国际化人才担任管理层和技术层职务;加强与WTO、UNIDO、INetQI等国际组织的合作,从更广领域、更大范围促进合格评定国际交流,推动国际质量基础设施互联互通;加强ISO、IEC、IAF、ILAC等国际组织的合格评定国内对口工作组建设,健全IEC合格评定体系国内运作机制,组建IEC合格评定体系国内运作机制联盟,提升国内企业和从业机构参与度。
(2)主动参与国际合格评定标准和规则制定。瞄准国际产能合作和科技产业前沿,在海上风电、光伏发电、电动汽车充电桩入网、氢能、超高压输电等低碳和新能源领域积极提出合格评定标准、规则方案,积极承担国际同行评议、国际实验室间能力对比等合作项目,通过多双边国际舞台积极宣传中国合格评定优良实践,推动中国合格评定标准、制度被国际吸收采用,打造国际知名的认证制度品牌,强化对国际合格评定体系发展的贡献力。
(3)拓展深化多双边合作互认成果。加强政府间、从业机构间多层次合作,拓展合作领域、合作对象和合作渠道。积极推动自由贸易区(FTA)项下的合格评定合作安排扩展升级,扎实推进《区域全面经济伙伴关系协定》(RCEP)合格评定互认安排,密切跟踪《全面与进步跨太平洋伙伴关系协定》(CPTPP)、《数字经济伙伴关系协定》(DEPA)等谈判进程,研究提出合格评定领域合作方案;加快食品农产品、消费品、装备制造、服务业等领域互认进程,在信息技术、高端装备、绿色产品、可再生能源等重点领域推动国际互认取得新突破,以解决产业具体需求为导向达成一批“小而美”的合作成果,提升相关产业的国际市场竞争力。
(4)务实推进“一带一路”认证认可检验检测合作。落实“一带一路”合作倡议,着力深化合格评定领域政府间、民间等多层次合作,广泛推动政策协调、技术交流、人员培训、机构合作、市场开放和互认安排等多领域合作。制定“一带一路”认证认可检验检测合作行动计划,组织实施“一带一路”合格评定官员研修、认证认可技术援助、实验室能力验证等一批实效性强的合作项目,推动食品农产品、能源、交通、电子电器、通信设施等领域达成多双边互认安排,提升区域贸易投资便利化水平。
2.提升合格评定服务贸易便利化水平。
(1)完善合格评定促进国际贸易服务体系。构建“合格评定服务贸易便利化信息服务平台”,强化合格评定信息发布、共享、反馈等功能,提高企业获取国际合格评定服务的精准度和便利性;深入开展合格评定对贸易产业影响分析,实施“国际认证认可法律法规及标准动态跟踪及应对应用”项目,开展国际合格评定领域法律法规比对研究,建立主要贸易对象、贸易产品合格评定信息数据库,跟踪分析国际合格评定发展动态以及贸易产业发展对合格评定的需求,研究制定新发展格局下合格评定促进贸易便利化的解决方案;做好WTO/TBT通报、咨询、评议等工作,积极反映行业诉求、提出合理化主张,推动相关国家合格评定措施公正化、透明化,防止技术性贸易措施滥用,推动贸易和投资自由化、便利化。加强境外合格评定措施对我产业及贸易影响评估及应对工作,在关键核心领域加快合格评定自主创新和合作互认步伐,促进国际产业链供应链的稳定畅通,维护国家主权和发展利益。
(2)推动从业机构国际化发展。鼓励引导从业机构参与合格评定多双边合作互认,推动国内机构加入IEC、IQNet等多边互认体系的数量持续增长,鼓励国内机构在境外设立分支机构,支持国内外机构开展业务合作,推动检验检测认证与海外投资、产能合作项目紧密对接,为企业提供提供国际化、本土化、一体化服务;鼓励从业机构参与国际合格评定标准规则制定和技术交流,参与国际产能合作和服务外包等项目,提升自主创新能力和国际市场竞争力,培育技术、管理和服务新优势,打造国际知名的合格评定机构品牌;加快从业机构国际化人才培养和输出,培育一支具有国际视野的高素质专业化人才队伍。

(五)着力夯实基础支撑体系
以改革创新为动力,以提升供给质量为主线,扎实推进法治、制度、科技、人才队伍建设,全面强化基础支撑能力,推动认证认可检验检测高质量发展。
1.强化法纪保障
(1)完善法律法规体系。加快修订《认证认可条例》,研究起草《检验检测条例》,推动相关法律法规完善涉及认证认可检验检测的条款,加快合格评定立法进程。加强认证认可检验检测领域部门规章、规范性文件制修订工作,完善从业机构资质、从业人员管理、合格评定活动及监督管理等规章制度;全面落实合法性审核、公平竞争审查等要求,提升立法质量。
(2)科学界定权责事项。全面推行清单管理,建立认证认可检验检测监管领域的权力清单、责任清单和市场准入负面清单,有效规范行政执法行为和市场主体行为;坚持“谁审批、谁监管、谁主管、谁监管”原则,厘清行业管理职责边界;坚持属地管理和分级管理相结合,合理划分各层级认证认可检验检测监管权责事项。
(3)完善监督制约机制。严格规范认证认可检验检测领域公权力的运用,健全权力运行监督制约机制,切实加强行风廉政建设,强化行纪衔接和行刑衔接,加大监督力度,落实监督责任,坚决维护认证认可检验检测工作的公正性、廉洁性和有效性。
2.强化技术支撑
(1)优化合格评定标准供给。完善合格评定标准化工作机制,发挥全国认证认可标准化技术委员会(TC261)的归口管理职能,加快推动合格评定国际标准的转化应用,规范引导合格评定领域国家标准、行业标准、团体标准的协调发展,形成更为科学合理的合格评定标准体系。积极促进合格评定领域应用先进标准和最新科技成果,开展行业标准自查清理工作,积极采用行业先进标准,鼓励行业协会、产业技术联盟研制满足合格评定需求的团体标准,全面提升合格评定标准供给水平。
(2)提升合格评定创新能力。加强政策理论研究,完善合格评定体系顶层设计,为认证认可检验检测创新发展提供政策指导和智力支持;健全产学研用一体化机制,鼓励从业机构研制高于行业通用要求的合格评定技术方案,鼓励企业、科研院所、行业协会参与合格评定创新研发活动,健全“认证制度所有者”机制,加强对自主创新技术成果的保护应用;开展关键核心技术攻关,适应合格评定技术正在由小样本抽样向大数据分析、由单一属性向多属性系统评价、由定性评价向定量化评价、由传统技术向智慧化、全生命周期技术发展的趋势,开展合格评定数字化、智慧化、精量化、系统化技术研究,全面提升合格评定技术支撑引领能力。
(3)推动检验检测资源高水平利用。推动检验检测仪器设备高端化发展,引导资源、经费向检验检测仪器设备研制倾斜,加强数字化、智能化检测技术装备研发应用,建立国产检验检测仪器设备验证评价体系,开展国内外高端仪器仪表性能对比、验证和综合评价,提升检验检测仪器设备的技术水平;加强检验检测标准样品/标准物质的研制,深化检验检测方法规程、仪器设备、实验环境、商标标识等方面的创新研发和知识产权保护,提升检验检测要素资源的综合应用水平;构建检验检测资源开放共享平台,提高资源开发利用效率。
3.强化人才引领
(1)打造教育培训基地。加强认证认可检验检测学科教育建设,支持高等院校、职业技术学校、教育培训机构与认证认可检验检测机构加强合作,打造教育培训示范基地,开发适应产业和社会需求的合格评定教育培训课程,面向行业、政府、社会提供多层次、多领域、多渠道专业培训。
(2)提升专业队伍能力。建立健全质量认证和检验检测从业人员职业资格制度,完善能力评价和继续教育机制,持续提升人员能力素质。加强对认证从业人员注册考试的管理,组织开展认证人员研修活动,壮大认证审核人员队伍,加强检验检测机构评审员培训和监督管理,优化评审员选派和现场评审机制,推进行业评审组建设,提高评审员队伍职业道德和专业能力素养。大力弘扬企业家精神和工匠精神,让追求卓越、崇尚质量成为行业的价值导向,造就高素质的检验检测认证机构管理层和行业领军队伍。
(3)加强监管队伍建设。加强各级市场监管部门的认证认可检验检测监管能力建设,明确监管职能权责,充实监管资源配备,配齐监管人员队伍,加强对基层一线的倾斜支持,建设一支政治过硬、业务精湛、作风优良的认证认可检验检测监管队伍。加强培训指导力度,丰富完善培训教材和监管执法案例库,开展多层次的培训交流、岗位练兵、技能比武等活动,提升监管执法能力。
四、保障措施
(一)加强组织领导。加强党对认证认可检验检测工作的领导,为规划实施提供坚强政治保证。建立统一领导、部门协同、上下联动的工作体系,全面加强统筹协调和组织实施,营造良好的政策环境、市场环境和法治环境。充分发挥认监委的行业管理职能,强化认监委的统筹协调、系统调度、保障落实等作用,健全规划实施机制。完善全国认证认可工作部际联席会议工作机制,提升部际协作效能,加强政策衔接、规划引导和工作协调。推动各部门、各地方将认证认可检验检测工作纳入专项规划和地方规划,引导广大企业、从业机构、行业组织、社会团体积极参与规划实施,形成工作合力。各地市场监管部门要结合实际,制定规划实施方案,分解落实目标任务,明确责任主体,确保如期实施。
(二)完善投入保障。鼓励各部门、各地方制定认证认可检验检测的促进政策和实施项目,建立健全政府、企业、社会相结合的资金投入保障机制,鼓励引导财政资金和社会资本规范有序投入,积极支持地方政府、企业、机构做好重大项目的配套资金安排,探索发展基金、项目投融资、质量责任保险等市场化资金渠道,发挥财政、税务、金融、保险等工具的协同效应,加大投入保障力度。
(三)强化宣传引导。深入开展“质量月”“世界认可日”“全国检验检测机构开放日”等主题活动,充分发挥新闻媒体和新媒体平台作用,加强认证认可检验检测普法宣传、政策解读、知识普及和成果展示,提高全社会质量意识和诚信意识,增强市场信心。积极对外宣传中国合格评定优良实践,鼓励从业机构开展国际化宣传推介活动,提升国际影响力。加强舆论引导,及时响应舆情动态,营造良好舆论环境。
(四)严格实施评估。按照目标评价与过程监测相结合的评估原则,分年度就规划实施情况进行监测、评估及指导,及时研究解决实施过程中出现的新情况、新问题,充分发挥规划的约束和引领作用,确保高质高效完成“十四五”时期发展各项目标任务。



